AI agents automate blue-green deployments and real-time monitoring in Azure—predicting failures, auto-rolling back anomalies, enabling weekly releases with near-zero downtime.

In today’s fast-paced software development landscape, enterprises are under immense pressure to deliver high-quality applications quickly while ensuring minimal downtime and maximum reliability. DevOps organizations increasingly rely on advanced strategies like blue-green deployments and robust monitoring to achieve these goals. By integrating AI agents into Azure CI/CD pipelines, businesses can streamline release management, enhance deployment strategies, and monitor real-time metrics with unprecedented efficiency. This article explores how AI agents support blue-green deployments and real-time monitoring in Azure DevOps, offering practical insights and real-world examples to demonstrate their transformative potential.
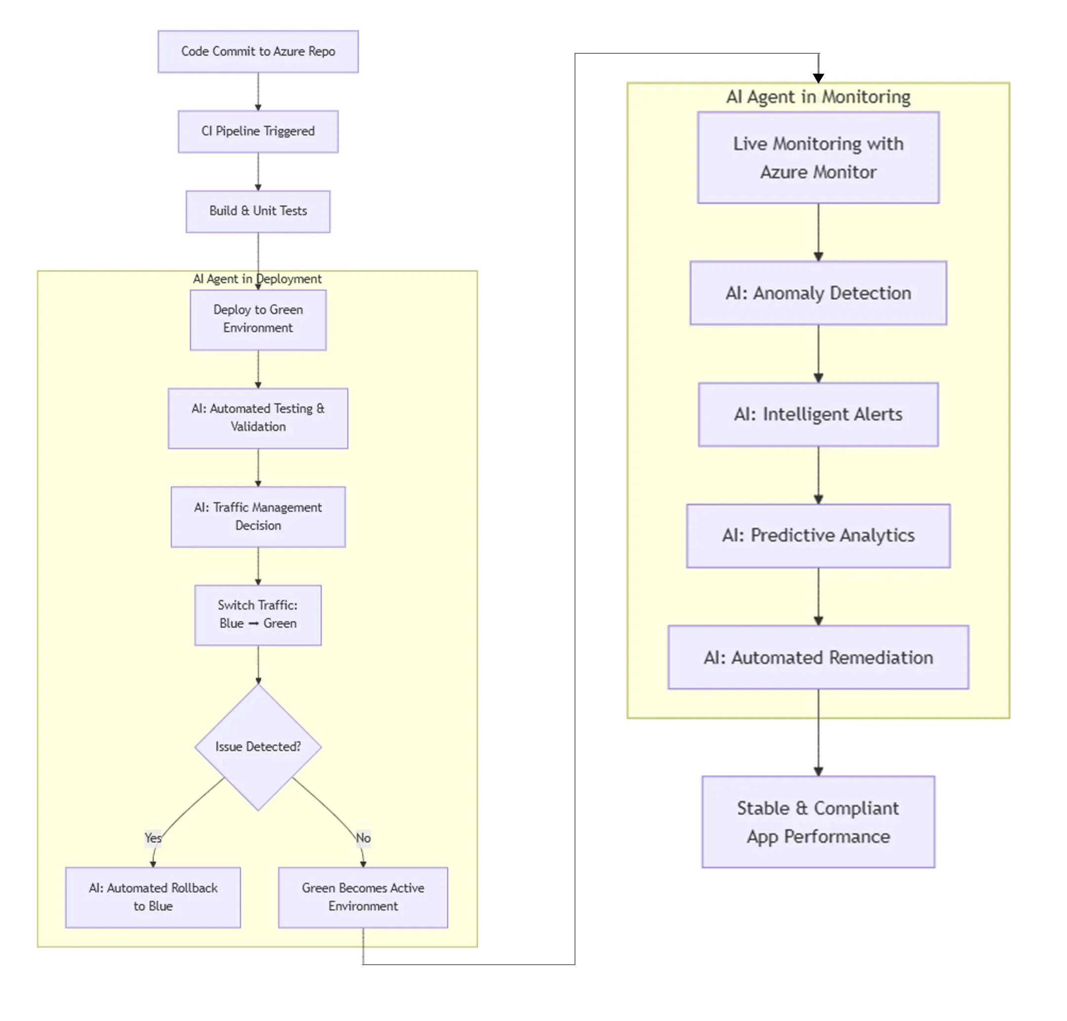
Blue-green deployment is a proven release management strategy designed to minimize downtime and reduce risks during software updates. It involves maintaining two identical production environments: the “blue” environment, which hosts the current stable version of the application, and the “green” environment, where the new version is deployed and tested. Once the green environment is validated, traffic is seamlessly switched from blue to green, ensuring zero downtime. If issues arise, rollback to the blue environment is quick and straightforward.
Azure CI/CD pipelines, part of Azure DevOps, provide a robust framework for automating the build, test, and deployment processes. These pipelines enable continuous integration (CI) to validate code changes and continuous deployment (CD) to roll out updates efficiently. By incorporating AI agents, enterprises can enhance these pipelines, making them smarter, more adaptive, and capable of delivering superior outcomes.

AI agents are intelligent, autonomous systems that can analyze data, make decisions, and perform tasks with minimal human intervention. In the context of blue-green deployments within Azure CI/CD pipelines, AI agents bring automation, predictive capabilities, and proactive issue resolution to the table. Here’s how they contribute:
AI agents can automate and optimize testing in the green environment. By analyzing code changes, they prioritize test cases, detect potential defects, and execute tests across various scenarios. This reduces manual effort and ensures comprehensive test coverage. For instance, AI can identify high-risk code changes based on historical data and focus testing efforts on those areas, accelerating the validation process.
Switching traffic from the blue to the green environment is a critical step in blue-green deployments. AI agents can analyze real-time performance metrics, such as response times and error rates, to determine the optimal moment for the switch. They can also implement gradual traffic routing (similar to canary releases) to minimize risks, ensuring a smooth transition.
AI agents leverage machine learning to predict potential deployment failures by analyzing historical pipeline data and current metrics. For example, they can flag code changes likely to cause performance issues based on patterns from past deployments. This enables teams to address risks proactively before switching to the green environment.
In case of issues post-deployment, AI agents can trigger automatic rollbacks to the blue environment. By monitoring application health in real-time, they detect anomalies and initiate rollbacks faster than manual processes, minimizing user impact.
A major e-commerce platform adopted blue-green deployments in Azure to roll out frequent updates to its online store. By integrating AI agents into its CI/CD pipelines, the platform automates testing in the green environment, focusing on high-traffic features like checkout and product search. The AI agent analyzed user traffic patterns and gradually shifted 10% of traffic to the green environment, monitoring metrics like transaction success rates. When a minor bug was detected, the AI agent automatically rolled back to the blue environment within minutes, ensuring no disruption to the shopping experience. This approach reduced deployment risks and enabled weekly releases with near-zero downtime.
Monitoring is the backbone of effective DevOps, providing visibility into application performance, infrastructure health, and pipeline efficiency. AI agenti enhance real-time monitoring in Azure DevOps by delivering actionable insights, reducing alert fatigue, and enabling proactive issue resolution. Here’s how they transform monitoring:
AI agents analyze logs, metrics, and events from Azure Monitor and Application Insights to detect anomalies in real-time. Unlike traditional monitoring tools that rely on predefined thresholds, AI agents use machine learning to identify unusual patterns, such as sudden spikes in error rates or latency, even if they fall within “normal” ranges.
AI agents generate context-aware alerts, reducing noise and ensuring teams focus on critical issues. For example, they can correlate a drop in network traffic with a recent deployment, providing actionable insights rather than generic notifications. This minimizes alert fatigue and speeds up incident response.
By analyzing historical and real-time data, AI agents predict potential issues before they impact users. For instance, they can forecast infrastructure bottlenecks based on usage trends, allowing teams to scale resources proactively.
AI agents can perform automated remediation for common issues, such as restarting a failing service or scaling resources during traffic spikes. This reduces downtime and frees up DevOps teams to focus on strategic tasks.
A healthcare application provider used AI agents to monitor its patient management system deployed on Azure. The AI agent integrated with Azure Monitor to track metrics like API response times and database query performance. When it detected an anomaly—a sudden increase in query latency—it correlated the issue with a recent deployment and alerted the team with detailed diagnostics. The agent also recommended scaling the database instance, which was automatically applied, restoring performance within minutes. This proactive monitoring ensured uninterrupted access to critical patient data, maintaining compliance with healthcare regulations.
Integrating AI agents into Azure CI/CD pipelines offers several benefits for DevOps organizations:
To maximize the value of AI agents, consider these best practices:
AI agents are transforming the way DevOps organizations manage blue-green deployments and monitor real-time metrics in Azure CI/CD pipelines. By automating testing, optimizing traffic management, predicting failures, and enabling proactive monitoring, these intelligent systems empower teams to deliver high-quality software faster and more reliably. Real-world examples from e-commerce and healthcare demonstrate the tangible benefits of AI-driven DevOps, including reduced downtime, enhanced user satisfaction, and improved compliance. As enterprises strive to stay competitive, adopting AI agents in Azure DevOps is a strategic move to unlock efficiency, scalability, and innovation in software delivery.
About the Author

Nitin Chibber
Program Manager
Nitin Chibber has held senior leadership roles driving large-scale initiatives in release management, Agile (Scrum), DevOps, and Azure implementations. He brings a strong track record of aligning technology with business goals to deliver high-impact, scalable solutions.
Program Manager focused on Delivery Excellence, Nitin leads end-to-end project execution and transformation efforts, leveraging Agile methodologies and cloud-native tools to optimize performance and accelerate delivery. He is passionate about continuous improvement and enabling organizations to thrive in a fast-evolving digital landscape.